Computer Supported Study Skills for the Purple Person

by John L. Tenny, Ph.D.


Abstract

This article is a discussion of the range of attributes of individuals sometimes identified as learning disabled or dyslexic, focusing especially on a description of their considerable abilities, and how the computer may be used to support and enhance their thinking abilities. The descriptor multivariate, nonlinear is used to identify the complex and integrated processing capabilities of "Purple People", a term generated to provide a neutral label for this group of learners. The capabilities of the Macintosh based program Inspiration are described as useful in allowing manipulation of concepts, easy movement between different documents, and viewing concepts from both a text and graphic representation.

 

Biography

John Tenny is a Faculty Emeritus in the Master of Arts in Teaching Program at Willamette University, Salem, Oregon. He teaches study skills to children and adults; and encourages and advises all manner of Purple People.

Introduction

I am a Purple Person. You can't tell by looking at me as being Purple doesn't really show. It does, however, affect my behavior; what I can do and what I can't. I reverse words and numbers; confuse right and left, can't spell worth a hoot and my handwriting is nearly illegible. It is almost impossible for me to memorize by rote and I often have to reread things to understand even the simplest of ideas. Sounds confuse me when they come from more than one source at the same time and my office is a mess - piles of paper everywhere and clutter on the floor.

When I was younger, I received lots of well-meaning advice. Teachers commented on how bright I was and how school would be much easier if I only tried a little harder. "You spend more effort getting around a task than you would by just doing it." I heard that more than once, but found it hard to stay focused on a single idea or project. Report cards described me as "easily distracted".

From these descriptors, most educators today would label me as learning disabled or dyslexic, but there are other descriptors that apply equally well. Instead of emphasizing my deficiencies, they illustrate my abilities. I'm good at finding solutions to problems, even in domains where I have had little formal training. Solutions, good solutions, seem to come out the air, and they frequently come all at once, in a flash. When I'm working in groups I'm often the person who thinks of things the others have overlooked; the "Yes, but what about this" person.

I can, and usually do, work on more than one thing at a time. For example, I frequently write on two completely different topics concurrently, moving from one to the other as ideas flow in and out of my consciousness. When speaking, I can switch conceptual tracks quickly, moving from one topic of conversation to another, sometimes in midsentence.

My desk is a mess, but I can usually locate what I need easily. There isn't any order to the piles but I can sense which pile an item is in, and how deeply it is buried. I don't exactly "remember" where I put something; I seem to "feel" where it is located. When I think, concepts have shapes and relate to other concepts in three-dimensional structures. To remember or communicate these structures, I will very often sketch a drawing of the connections I see. Although rows and columns of numbers are often meaningless to me, subtle relationships will suddenly emerge when I translate them into graphs.

Both sets of characteristics describe the "Purple Person". Why purple? Because the term has no pre-established value; you don't know if being purple is good or bad. Labels, although convenient, are too often derived from a single (usually negative) perspective. It's not that the description of things I don't do well are untrue, but that there is more to me than my deficiencies. A label I like and one that seems to describe my abilities as well as my deficiencies is multivariate, nonlinear thinker.

"Multivariate" refers to the fact that I tend to process multiple variables at the same time and use these variables to make decisions and solve problems. When I am dealing with a question, lots of contributing factors will come into play, and I generally strive to increase the number and complexity of these factors so that I arrive at the most comprehensive answer possible. For example, when I help a youngster who is struggling to read, my determination of what to try next is based on the difficulty of the materials, how interesting they are, where the child came from before seeing me, what time of day it is, how healthy the child is, what the family's culture and background is, the student's knowledge of phonics and comprehension skills, and how we get along. I combine this with information about who the regular teacher is, how I feel that day, how much time I have, statements by the student that reveal self image and his or her perception of power and its place in human interaction. These variables are then combined with others that I am not conscious of, but, once a conclusion has been reached, can be identified as having been part of the decision making process.

"Nonlinear" refers to the fact the I don't start at the "beginning" and work step-by-step in a linear fashion toward a solution. I may begin with a hypothetical solution, and then analyze it for errors and problems. I may begin with a clear statement of the problems which triggers a memory of a similar problem from the past and then I might work on both problems at the same time, moving back and forth to compare likenesses and examine differences. I may actually abandon the current problem and pursue another one, start something new and then later, in the midst of something else, return to work out a conclusion to the problem I started with. This sounds confusing for people who think, learn, and work in a more linear, organized fashion, but as a Purple Person this process is both efficient and effective. Return to Top

 

Computer-supported Studying

The purpose of this article is to describe how the computer can be of assistance in supporting the study process for Purple People, i.e. multivariate, nonlinear thinkers. Although the computer can't help Purple People change their way of learning, Purple People can learn to use the computer as a tool in their own efforts to increase their knowledge and understanding. In this article the computer isn't viewed as the "fixer of problems" but rather as a tool to support the learner's strengths, while bypassing his or her deficiencies.

Imagine for a moment that you are trying to teach science or social studies to someone who fits the description of a Purple Person - one who has major difficulties in processing print, but who also possesses the potential for complex, integrated, high-level thinking. The instructional goal should be the development of the learner's potential to think meaningfully about science or social studies, focusing on the need to process print only when necessary. The situation is similar to that of a great basketball player who can't tie his shoes. You wouldn't tell him he can't play basketball until he can tie his shoes - you would tie the shoes for him or get velcro. So it is with Purple People. To advance their potential, adaptive measures and tools are in order and the computer can function as one of them.

Thinking is never done in print. Information to be processed is often provided in print, and the outcomes of thinking are often turned into print to facilitate communication. The thinking, however, is done within the human being. For the person who has difficulty processing print, but who can mentally manipulate the information in complex advanced ways once it is received, an effective support strategy is to provide tools that can help bridge the gap between print and the human mind. The computer has a unique potential to serve as that intermediary medium.

For the computer to act as an effective intermediary tool between the problem (print) and the intended outcome (high level thinking), three things need to occur. First, the computer should support the learner's need to manipulate information. In every area of thinking, introducing a new variable can often restructure the understanding of a problem. In dealing with complex issues, the greater the number of related variables that can be processed the more likely the utility of the result. Computer-based outlining programs, for example, enable the multivariate, nonlinear thinker to start with a basic structure and, as new thoughts or information emerge, quickly reorganize the information to reflect a new conceptual structure. The simplest of outlining programs allow (a) quick entry of ideas in a hierarchal structure, (b) insertion of additional topics at any level and (c) easy reorganization to match a more complex or updated perception of the task. In addition, most outlining programs permit headings to expand into text windows at any point in the outline. This feature is especially useful for Purple People because it supports their ability to think concurrently about more than one facet of a problem, recording thoughts as they come rather than trying to work through a topic sequentially from beginning to end. As a practical example, consider the learning that occurs when a student outlines a chapter from a history text, adds related information from outside sources such as economics or psychology, and then electronically rearranges the outline to depict alternate views of the critical influences on social action. This integrated processing is the natural tendency for Purple People and is greatly enhanced by the computer's ability to manipulate information easily.

Second, the computer should support the learner's need to move easily from one body of information to another. The Purple Person frequently deals with multiple unrelated thoughts at the same time. While a single problem may be the conscious focus, other unresolved questions are frequently being processed subconsciously, and insights will emerge at unpredictable moments. The Purple Person can enhance the complexity and soundness of their conclusions by supporting this ability with the computer. For example, word processing programs that permit multiple documents to be open simultaneously extend the Purple Person's facility for current development of multiple ideas. If two or three seemingly unrelated topics are continually intermingling in a writer's consciousness, it is more effective to open a window for each one, and move to the appropriate document as significant insights emerge. Thoughts can be recorded quickly, and refined or rearranged at a later time. Word processing programs with a built-in spelling checker and thesaurus are extremely useful, and relieve the tension that the Purple People feel when dealing with print, as well as increasing the acceptance of the finished document.

And third, the computer should support the learner's need to view the information being studied from multiple perspectives. Part of the nature of the multivariate, nonlinear thinker is that they seldom view a problem or issue in isolation from the rest of the world; bits of data are relevantly unimportant while relationships and interaction between one area of knowledge or thought and another are constantly examined. For myself, and the other Purple People I have worked with, the opportunity to view a concept in multiple forms permits the intricacies of the relationships to emerge more rapidly. Therefore, computer programs that allow for the translation of data into alternate forms have been very useful. Included in this category are graphing programs, the latest wave of math manipulation programs (e.g., Mathematica), and enhanced outlining programs that allow a typical hierarchical outlines to be viewed in graphic form (e.g., MORE II and Inspiration). Return to Top

 

A Special Tool: Inspiration

Of the many computer-based outlining programs currently on the market, one of them has some unique capabilities that make it especially useful for Purple People. In a manner similar to all outlining programs, Inspiration (Ceres Software) supports the learning efforts of multivariate, nonlinear thinkers by enabling easy text entry and manipulation. Instead of requiring the user to enter text in outline format, however, Inspiration allows easy entry in either a text mode or a graphic mode. (For greater detail see Inspiration Review, Tenny, 1990)

The text mode has all the features of other advanced outlining programs. Once the main heading is entered it is easy to add topics and subtopics, move them around, hide and show the levels and sublevels, and attach notes to any of the headings. As the outline becomes more complex, you can "focus in" on a subheading, temporarily making it the main heading. As is typical of outlining programs, if a topic heading is moved or deleted, all of its subheadings go with it.

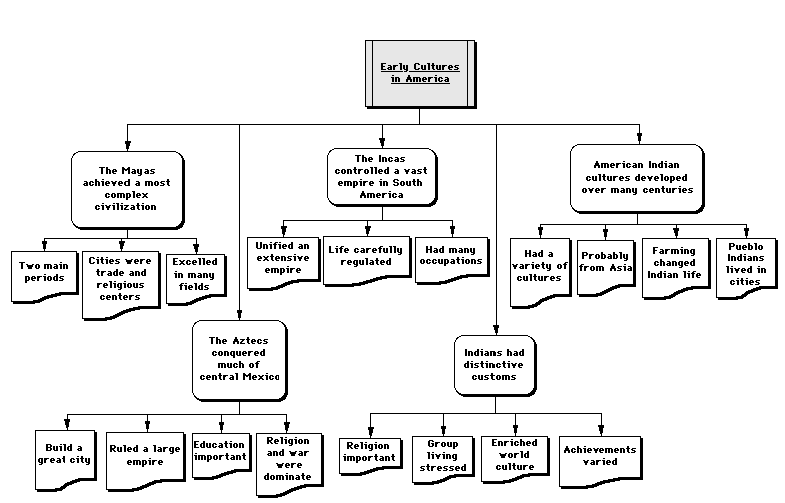
Early Cultures in America

I. The Mayas achieved a most complex civilization

A. Two main periods

B. Cities were trade and religious centers

C. Excelled in many fields

II. The Aztecs conquered much of central Mexico

A. Build a great city

B. Ruled large empire

C. Education important

D. Religion and war were dominate

III. The Incas controlled a vast empire in South America

A. Unified an extensive empire

B. Life carefully regulated

C. Had many occupations

IV. Indians had distinctive customs

A. Religious important

B. Group living stressed

C. Achievements varied

D. Enriched world culture

V. American Indian cultures developed over many centuries

A. Probably from Asia

B. Had a variety of cultures

C. Pueblo Indians lived in cities

D. Farming changed Indian life

Figure 1. Hierarchical outline generated from a high school history text using the software program Inspiration.

 

The graphic or "diagram" enables users to operate in a less structure manner and is what makes Inspiration an exceptional tool for Purple People. In the diagram mode, Purple People can enter ideas in a manner that more closely resembles their visualization process. Instead of having to translate mental imagery into text, the diagram mode allows multivariate, nonlinear thinkers to create a graphic that illustrates or represents the interrelationship of ideas and concepts as they see them. Once created, portions of this graphic can then be labeled with text. For a person who has difficulty translating thoughts to text, the ability to record thoughts in a more graphic medium greatly increases the process of communication.

The process of using the diagram mode is simple and straightforward. A rectangle symbol appears in the center of the screen containing the label "Main Idea". Entering text into the main idea symbol is as easy as clicking on the symbol and typing. Once the center symbol is labeled, connected symbols can be added with ease. A mouse controlled palette of position choices is provided, but using the command key and the number pad will automatically supply symbols in any of the eight surrounding positions without reaching for the mouse. Once entered, the position of the symbols can be changed using a simple click-and-drag. Directional arrows connect the parent symbol with the sub-symbols, and stay connected even if the location of a symbol is changed. The arrows can be straight or have ninety degree corners.

 

Click here for full screen view

Figure 2. A top-down graphical representation of an outline generated from a high school history text using the software program Inspiration.

 

Each sub-symbol can have lower level symbols added to it. Nearly 40 different shapes can be selected for the symbols in order to distinguish between levels and identify relationships among ideas. In addition, there are several designs that can be selected for structuring the ideas and concepts recorded. If none of the available designs are suitable, a freeform entry mode can be used. I generally operate in the freeform mode as it facilitates getting my thoughts into the open, allowing a brainstorming session to produce divergent responses that are visually connected to the idea that spawned them. Once generated, the symbols and their contents can be evaluated and rearranged.

 

Click here for full screen view

Figure 3. A clustered graphical representation of an outline generated from a high school history text using the software program Inspiration. Return to Top

 

A Tool For Managing Information

A learner, even a Purple Person, can drift into a state of passive interaction with material if the primary mode of interaction is receptive, even when the structure of the material is in line with his or her preference. One of the greatest strengths of the computer, and especially when using Inspiration, is the ability to manage and manipulate information. The ability of the learner to change the form of the concept from sentence/paragraph to hierarchical outline is a common and effective method of information management. Given the additional power, through Inspiration, to transform the text or hierarchical outline into a graphic representation of the concept with minimum effort adds a needed dimension of concept manipulation. In addition, separate outlines can be combined, new connections drawn, layout of the graphic changed (top-down, bottom-up, etc) - all without becoming buried by cumbersome computer requirements. The key to the effectiveness is not in simply providing a format that is agreeable to the style of the learner, but in the act of manipulation of information. Caine & Caine, recent investigators into the functioning of the brain, state, "The brain attempts to discern and understand patterns as they occur and give expression to unique and creative patterns of its own....When the brain's natural capacity to integrate information is acknowledged, vast amounts of initially unrelated or seemingly random information and activities can be presented and assimilated (1990)." The capability to develop patterns and relationships within and between concepts that were previously hidden in straight text, greatly enhances the process of knowing. Return to Top

 

A Tool For Self-Testing

Almost all computer-based outlining programs have the capacity to expand and contract (hide and show) the headings and subheadings which comprise the outline. When expanded, subheadings are visible and when contracted, subheadings cannot be seen. This feature can be used as a study tool by learners to self-test their knowledge of the information in the outline. (For more information see Anderson-Inman & Tenny, 1989 and Anderson-Inman Redekopp, Horney & Adams, 1990). The hide and show capabilities of Inspiration operate in both the text and diagram modes. In the diagram mode the learner can hide or show all sub-symbols attached to a selected symbol. This enables visual learners to use graphic representations of ideas as tools for monitoring and self-testing their comprehension. Once an idea (consisting of central symbols, connecting sub-symbols, and notes) has been entered into the computer, the student hides everything except the central symbol. Looking at that symbol, the student tries to recall the number and content of the connected sub-symbols. Using the hide and show keystrokes, learners can test and confirm their understanding and recall of the information contained in the diagram. The process is then moved to the sub-symbol level where the student self-tests for recall of the notes taken under each sub-symbol. This process of comprehension checking has been found to be very effective in increasing retention of information (Tenny, 1988). Return to Top

 

A Tool For Communication

Communication problems often make it difficult for Purple People to succeed in the world of education. There is frequently communication friction between teachers (who often function well with hierarchical, sequential, text-based representation of concepts) and multivariate, non-linear thinkers (who function best with visual representation which emphasize the relationships between ideas and concepts). Inspiration allows both types of thinkers to work n their areas of strength. and then to translate the result into a form easily understood by the other. Imagine for a moment the communication difficulties between a "concrete sequential" teacher and an "abstract random" student, where the teacher operates comfortably within a structure, hierarchical organization composed primarily of lists and sub-lists. The student, on the other hand, sees the world through a nonlinear, inter-relational web of concepts. Both cognitive approaches are valid, but communication between them is difficult and fraught with misunderstanding. Using the power of Inspiration, both types of thinkers can develop their ideas in a mode that is compatible with their thought processes and then share their views by converting their "outline" to the alternate mode. Each can make additions or changes to the information in the mode that is most comfortable, and with a couple of mouse clicks convert it to the alternate view. Inspiration is a unique tool for teachers and learners with divergent cognitive styles, enabling them to work together with decreased frustration and an increased efficiency of communication. Return to Top

 

The Real Students

During the last year, I identified three students as Purple People according to the above description-dyslexic type attributes on one hand, high level processing abilities on the other. Together we explored trying to succeed at schoolwork using the philosophy and approaches to studying previously discussed.

 

Tom

Tom loved Chemistry and had since third grade. He had experimented with chemistry kits and the contents of his parent's cupboards; he had survived science in the elementary school and done surprisingly well in high school chemistry classes. Now, in college, in spite of great interest in the subject and a respectable knowledge base and experience with chemistry concepts, he was flunking Chemistry 105. "Too much reading; everything is going too fast. I do fine in the lab, but can't remember when it comes to quiz or test time." Tom had spend hours trying to memorize the myriad of new vocabulary terms presented in the text, reading and rereading the 50 page chapters in the text at a 2 chapter per week pace, recording the important points of the lecture (and memorize them), doing the required experiments in the lab and completing the lab manual which included writing a few paragraphs on the results of the experiments and how they correlated with the theories proposed in the lecture and text. And he wasn't doing well. With tears in his eyes, he talked about loving chemistry and his thoughts of quitting, of how he had always known he had trouble with reading but in spite of those difficulties, he thought he really understood chemistry - but now he just couldn't keep it all together.

In an effort to gather some informal baseline data and to convince him that he could indeed learn the information to the detailed level required by the course, I had him identify 12 unknown chemistry terms and put them on flashcards. Then, using the technique he had been using up to that point (which consisted of looking at the term, looking at the definition, looking at the term and reciting the definition, then checking for accuracy), he studied the 12 words until he had 100% immediate recall. I then had him self-test at specific intervals and record the number of words/definitions retained: 15 minutes (10 words), 45 minutes (8 words), 1 hour and 45 minutes (5 words), and 2 hours and 45 minutes (3 words).

The informal treatment consisted of using the Inspiration program in the diagram mode to outline the next assigned chapter from the chemistry text. The structure began with the most global concept contained in the chapter and developed in an expanding cluster format to finally include the important terms. "Note" windows were opened for each term where definitions were stored. The total recorded schema of the chapter was studied, beginning with the center symbol which contained the chapter title. When looking at the symbol containing the chapter title, Tom worked to first recall the number and positions of attached symbols and then their contents. Then each sub-symbol was taken in term and the process of recalling the attached symbols and their contents continued, until reaching the level of important terms and the hidden definitions. The time to learn and self-test for retention of the structure of the chapter including the terms and definitions was, according to Tom, less than the amount of time it took him to learn the contents of the 12 flashcards. In testing for delayed recall of the terms and definitions, Tom was allowed to draw the structure of the chapter from memory. From that point he was able to not only able to recall the definitions, but was able to provide the 12 terms without further prompting. The record of delayed recall was as follows: 15 minutes (12 words), 45 minutes (12 words), 1 hour 45 minutes (11 words), 2 hours 45 minutes (10 words), 23 hours (8 words).

Tom had perceived the required task to be one of rote memorization, a task especially difficult for the Purple Person. When the emphasis was shifted through use of the outlining program to building a structured understanding of the chemistry concepts, he could reliably supply the concept, from main idea to the important terms and definitions, from memory. He continues to use Inspiration and has decided to add a second major in business. He now believes he has the tool to tackle economics.

 

Valerie

Valerie was enrolled in two upper-division history courses, both of which included assignments to write several papers during the semester. She came to me with the complaint that she found it impossible to concentrate, to stay on task. It was clear from her schedule of deadlines that she was required to investigate multiple topics with differing goals during the same time span. She had done a diligent job of attending class and gathering information, and should have been adequately prepared to write her papers. When I asked her if thoughts of one writing assignment ever interfered with her ability to progress with a second writing assignment, she responded with an emphatic "Yes, but I try to push it out of my mind!" Further discussion revealed that she spend considerable effort not only trying to stay singularly focused on the initial topic, but also had to deal with "mental rewrites" of the first paper when trying to work on the second assignment. This multivariate, nonlinear person was trying to operate in a strictly linear fashion, and it wasn't working.

Using Inspiration, we opened two outlines in the diagram mode and moved to which ever one was predominate in her thoughts. At first, there were rushes of ideas on one topic, with small intervening bursts of work on the second topic. At other times the concepts developed in small alternating steps, a little progress on one outline and then a little progress on the other. In the end, both papers were well outlined.

We split the screen between the two outlines, and she was encouraged to move at will between the two. Her first comment was that it was very difficult because she was "thinking of everything at once", but she quickly was able to expand both outlines, again with alternating steady progress and bursts of insight. She returned the following morning, sleepless but beaming. Prior to working with Inspiration she had spend the previous five days trying to write and had produced only four pages. Now, in less than twelve hours and with the assistance of the outlining program, she had completed over thirty coherent pages on two separate topics. She said that when she realized it was alright to just "let the thoughts happen" she couldn't stop writing. After some rearrangement and refinement, her papers were returned by her history professors. One with a B+ and the other an A.

 

Robert

Robert came to me with the announcement that he was dyslexic (as identified by his high school teachers and counselors). He had apparently done well in high school and wanted to know, as a freshman in college, what else he might do to increase his learning ability and grade point average. He already used a computer to write papers, check spelling, and organize his schedule. He always had others proofread his writing and test his knowledge prior to exams. On the surface he seemed fully prepared for college work, but as conversation progressed it became clear that he had a problem with self image. Although Robert was able to successfully cope with academic work, he viewed himself as a deficient human being, hoping to limp through advanced study by extraordinary commitment of time and energy. Over the two years that I worked with him, he was able to increase his facility with the computer and its support for his multivariate, nonlinear thinking; maintain a strong GPA; examine some career goals and life plans; and finally graduate from college - but never to change his basic view of himself. He had been taught by loving teachers how to focus and cope with his inabilities, and had devoted such effort to overcoming his "deficiencies" that he was never able to view himself in another perspective. Return to Top

 

Discussion

The computer should be viewed as a tool to augment the learner in his or her efforts to acquire and process new knowledge. Useful learning will not take place where the computer is used to supplant the processing that should be done within the learner's system of storage and retrieval. Specifically the computer should support the learner's need to manipulate information, to move easily between areas of information, and to view the information from multiple perspectives.

 

Manipulating information

There is considerable support for the notion that manipulation of information by the learner is beneficial to understanding and recall. Barron and Stone (1974) found that student constructed overviews were more effective than embedded structured overviews in learning vocabulary relationships in social studies texts. Davis (1981) and Clary (1986) found schema development through mapping activities to be an effective method of comprehending lecture materials. Graphic organizers have been found useful by Luiten (1979), who found in a meta-analysis study that most studies show advance organizers to have facilitative effect on learning and retention; Ruddell (1984), whose mapping groups scored higher on essays, used a greater number of cohesive ties, and wrote longer essays; and Bean (1983), working with students who developed graphic representations of text based information stated that

"Students developed an awareness of text structure features that contributed to their graphic representation of historical events and more importantly, the results of these events. Rather than simply listing major ideas and subordinate details in a linear outline, students in the graphic organizer groups had to sort and reconstruct text concepts in order to depict their interrelationships. This process required higher order thinking and encouraged integration, retention, and retrieval of text concepts."

These activities are not only supported by programs such as Inspiration, but are enhanced through the program's capability to easily manipulate the graphic representation in ways that would be awkward, if not impossible, with pen and paper.

Anderson (1978) viewed studying not as a "series of mechanical steps, but as an interactive process..." while others promote a shift in emphasis from a concentration on instruction aimed at improving student performance per se to the emphasis on instruction aimed at improving students' self-control and self-awareness of their own learning processes. A number of researchers and writers have viewed the computer as a primary source of support for learners. Pea (1985) identified the role of computers as changing the tasks we do by reorganizing our mental function, not only by amplifying it, and supports the thought that outliners are more than another way to record efficiently, but also provide a new way of thinking, one that directly supports the abilities of the Purple Person. An early experiment concerning computer based notetaking (Hebron,1977) included symbols to illustrate the relationship between concepts, accomplished by Inspiration through labeling of the connecting arrows in the diagram mode.

Some experiments, notably those by Jenkins et al (1986) and Balajthy, Bacon, and Hasby (1987), have found that poorer readers have not improved when working with computers; it is important to note that these experiments specifically dealt with text based materials, without the intermediary function of a graphic representation of a concept. The point must be made that comprehension of the concept or thought should be the primary goal, and not the lower function of recall of text. Purple People will readily admit that they process text poorly, but maintain that that is a format-of-materials problem, not one of ability.

 

Moving between areas of information

For the multivariate, nonlinear thinker moving from one body of information to another, either to gain new data or to record one's thoughts, is not a random, helter-skelter process. In a world of especially complex relationships among ideas, even the most seemingly disconnected thoughts are often connected and will generate new insights. The computer's ability to open multiple documents, copy information from one to another, and alter the design of the display as desired provides an improved tool for learning. Kintsch & Van Dijk (1978) propose a text processing model based on the semantic structure of texts. This model begins with the organization and condensing of the meaning of the text into its "gist". The third part of their model, which identifies operations that "generate new texts from the memorial consequences of the comprehension processes", could be interpreted in light of the multivariate, nonlinear thinker. If the comprehension process is as complex as has been described, the new "texts" might well be an interrelated structure of thought, including not only the concepts at hand, but also other themes only vaguely related. A deeper involvement with both concepts being studied and the related text materials is seen beneficial by number of current researchers (Best & Bronzo,1985; Brown et al,1981; and Ruddell, 1984). Weinstein & Mayer (1986) view the learner as an active participant in the teaching-learning act and suggest that "the effects of teaching depend partly on what the learner knows, such as the learner's prior knowledge, and what the learner thinks about during learning, such as the learner's active cognitive processing". For the Purple Person, the active cognitive processing frequently includes the multivariate, nonlinear flow of thought into extremely complex structures. The computer should be used as a support tool for such thinking, not only in an effort to accommodate such thinking prowess, but also to enhance it. This is accomplished through the ability to search through documents for a selected word or phrase, merge outlines or parts of outlines, and to view and copy text from multiple documents in the process of rearranging recorded information to align with new insights and perspectives.

 

Viewing from multiple perspectives

From the very beginning of the history of one person teaching another, learners have benefited by the information being presented from different perspectives. Socrates lead his students to the brink of a definition, only to disrupt that strain of logic by presenting the problem from another perspective. Every teacher knows that when a student isn't quite "getting it", shifting perspectives is most often a much more effective tact than plowing ahead with the first efforts. Ausubel (1960), in his work with advanced organizers, brought into focus the concept of presenting an alternate view of verbal material. The effectiveness of advance organizers established by Ausubel has been supported by numerous researchers across multiple settings (Luiten, 1979; Barron, 1969; Earle, 1973; Baker, 1977); the view of multiple representations of a concept as supporting effective learning was further supported by research dealing with student generated overviews, commonly called "mapping" (Ruddell, 1984; Brown et al, 1981; Bean, 1983). Clary (1986) in researching study techniques for Learning Disabled students found that efforts combining multi-modality learning and structured overviews (mapping) resulted in increased schema development for comprehension. The computer, to effectively support learning (and especially by the Purple Person), provides for convenient restructuring of a concept to reflect a different perspective through its ability to easily rearrange the sequence of information, and to add or delete data at will.

The ability to rearrange a recorded thought is not the only benefit of the computer in affecting perception of a concept. Using the computer to view the physical representation of a concept into a variety of graphic structures is also effective and powerful. Each reader viewing the figures included in this article reacts from an individual perspective, and one of the representations will strike a stronger response than the others. Being able to move freely between various modes of representation not only enhances our communication with those different from ourselves, but leads us to a state of meta-cognition. Meta-cognition, as defined by Marzano (1988), is "being aware of our thinking as we perform specific tasks and then using this awareness to control what we are doing." Pauker (1987) defines meta-cognition as "neither a thinking process nor a skill, but an attitude, a point of view and a way of being aware." Both of these descriptions accurately describe what a Purple Person does once they are made aware that the multivariate, nonlinear processing is acceptable and not to be degraded in favor of the more difficult (for the Purple Person) top-down, sequential thinking.

 

Finis.
Postscript:

As an illustration of how a Purple Person thinks, the following thought popped into my head somewhere during the third or fourth restructuring of the graphic representation of this article. It is somehow related, but doesn't exactly seem to fit. Nonetheless, I believe it to be of value, and am sure that it will re-emerge within some future thought. I share it with you as both an insight into how I think and as a seed for new thoughts of your own.....

What happens to the perception of the individual (by both self and others) when the category is shifted from learner to thinker. The difference between "What kind of learner are you? {how do you gain new knowledge?} and "What kind of thinker are you? {how do you process information?} could be an important distinction between the knowledge/ comprehension and synthesis/ evaluation extremes of the cognitive taxonomy. The term thinking doesn't seem to apply to memorization, nor does learning apply to evaluation. Hmmmm?! Return to Top


Bibliography

Anderson. M. (1978). Study Skills and Learning Strategies (Technical Report NO. 104). Urbana, Illinois: Illinois University, Center for the Study of Reading, Bolt, Beranek and Newman, Inc. (ERIC Document Reproduction Service ED 161 000)

Anderson-Inman, Redekopp, Horney & Adams (1990). The Computing Teacher, 16 (8), 33-36.

Anderson-Inman, L. & Tenny, J. L. (1989). Electronic Studying: Information Organizers to Help Students Study "Better," Not "Harder". The Computing Teacher, 16 (8), 33-36.

Ausubel, D. (1960). The use of advance organizers in the learning and retention of meaningful verbal material. Journal of Educational Psychology, (5), 267-272.

Baker, R. (1977). The effects of informational organizers on learning and retention, content knowledge and term relationships in ninth grade social studies. Research In Reading In The Content Areas: Third Year Report, Syracuse, New York: Syracuse University Press.

Balajthy, E., Bacon, L., & Hasby, P. (1987). Comparison of computer-based and traditional practice exercises for development of content area vocabulary at the college level. In W. C. Ryan (Ed.), Proceedings of the 1987 National Educational Computing conference (pp. 213-216). Eugene, OR: International Council for Computers in Education.

Barron, R. F. (1969). The use of vocabulary as an advance organizer. Research In Reading In The Content Areas: First Year Report, Syracuse, New York: Syracuse University Press.

Barron, R. F. & Stone, V. F. (1974). The effect of student constructed graphic post organizers upon learning of vocabulary relationships from a passage of social science content, in P. Nacke (Ed.), Interaction: research and practice for college-adult reading. Clemson, South Carolina: The National Reading Conference.

Bean, T. (1983, November). Direct instruction in metacognitive strategies: Cumulative instruction in summarization and graphic organizer construction vs. graphic organizer alone vs. an outlining strategy in 10th grade world history. Paper presented at the seventeenth Annual Meeting of the California Reading Association. Sacramento, CA.

Best, P. A., & Bronzo, W. G. (1985). Current research on studying: A qualitative analysis (Report NO. 85-09). Atlanta, Georgia: Georgia State University, Division of Developmental Studies. (ERIC Document Reproduction Service NO. ED 263 534)

Brown, A. L., Campione, J. C., & Day, J. D. (1981). Learning to learn: On training students to learn from texts. Educational Researcher, 10 (2), 14-21.

Caine, R. N., & Caine, G. (1990). Understanding a Brain-Based Approach to Learning and Teaching. Educational Leadership, 48 (2), 66-70.

Clary, L. (February, 1986). Six study techniques for reading/learning disabled adolescents. Journal of Reading.

Davis, A. & Clark, E. (1981). High Yield Study Skills Instruction. Paper presented at the Annual Meeting of the Plains Regional Conference of the International Reading Association (9th, Des Moines, IA) (ERIC Document Reproduction Service NO. ED 208 373)

Earle, R. A. (1973). The use of vocabulary as a structure overview in seventh grade mathematics classes. Research In Reading In The Content Areas: Second Year Report, Syracuse, New York: Syracuse University Press.

Hebron, C. (1977). Teaching students to make notes by machine. (ERIC Document Reproduction Service NO. ED 160 001)

Inspiration (1988) [Computer program]. Lake Oswego, Oregon: Ceres Software.

Jenkins, J. R., Heliotic, J., Haynes, M., & Beck, K. (1986). Does passive learning account for disables readers' comprehension deficits in ordinary reading situations? Learning Disability Quarterly, 9 (Winter) 69-76.

Kintsch, W. & Van Dijk, T. A. (1978). Toward a model of text comprehension and production. Psychological Review, 85 (5) 363-394.

Luiten, J. (1979). The advance organizer: a review of research using Glass's technique of meta-analysis. Paper presented at the 63rd Annual Meeting of the American Educational Research Association.

Marzano, R. J. (1988) Dimensions of Thinking: A Framework for Curriculum and Instruction. Alexandria, Virginia: Association for Supervision and Curriculum Development.

Mathematica (1988) [Computer program]. Champaign, Illinois: Wolfram Research.

MORE II (1989) [Computer program]. Cupertino, California: Symantec, Inc.

Pauker (1987). Teaching Thinking and Reasoning Skills: Problems and Solutions. Arlington, Virginia: American Association of School Administrators.

Pea, R. D. (1985). Beyond amplification: Using the computer to reorganize mental functioning. Educational Psychologist, 20 (4), 167-182.

Ruddell, R., & Boyle, O. (1984). A Study of the Effects of Cognitive Mapping on Reading Comprehension and Written Protocols. Technical Report No. 7. Learning from Text Project, Riverside, CA.

Tenny, J. L. (1988). A study of the effectiveness of computer mediated and rereading study procedures. Unpublished dissertation, University of Oregon, Eugene Oregon.

Tenny, John L. (1990). Inspiration Software Review. The Computing Teacher, 18 (2), 46-49.

Wallbank, T. W., Schrier, A., Maier, D., & Gutierrez-Smith, P. (1984). History and Life: The World and its People. (2nd ed.) Glenview, Illinois: Scott, Foresman.

Weinstein, C. E., & Mayer, R. E. (1986). The teaching of learning strategies. In M. C. Wittrock (ed.), Handbook of research on teaching (3rd ed.) New York: Macmillan.

CONTACT(S):

Inspiration Software, Portland Oregon

John Tenny, Flowing Thought Educational Solutions


Return to Top Return to Home Page

Updated January 3, 2002